心理所研究揭示慢性骨骼肌肉痛导致大脑老化和认知损伤的机制
慢性骨骼肌肉疼痛(CMP)影响了全世界40%以上的人口,造成了极大的健康和社会经济负担。除了持续的疼痛症状外,认知功能的加速衰退以及痴呆风险的增加也日益成为CMP患者所面临的一大挑战,然而有效的预防措施依然缺乏,其主要原因是对该现象的神经机制了解甚少。
在衰老过程中,身体各个系统均会表现出衰老的轨迹,其中大脑的加速老化,是造成认知损伤和痴呆的重要原因。永乐汇涂毅恒研究组前期研究发现(Zhao et al., PNAS, 2023),慢性疼痛患者的海马区域会出现加速老化的现象,并且中介了患者认知功能的损伤。然而由于慢性疼痛的异质性高、机制复杂,不同类型慢性疼痛患者大脑老化的模式和机制仍不清楚。
因此,涂毅恒研究组利用超过9000人的横向和纵向数据,对多种CMP群体(包括肩颈痛、腰背痛、髋部痛、膝痛)的脑老化特征进行了刻画,并解码了其背后的遗传分子机制。该成果已在线发表于Nature Mental Health,题为Morphological and genetic decoding show heterogeneous patterns of brain aging in chronic musculoskeletal pain。

图1. 研究框架示意图
基于UK Biobank数据库6000多名健康人的结构MRI数据,该研究构建了一个大脑年龄预测模型,并利用其对CMP的大脑老化模式进行了评估。在多种CMP类型中,研究发现仅患有膝骨关节炎(KOA)的群体表现出了大脑老化加速,且在另一批独立数据中验证了该发现。随后的分析表明,海马等负责认知功能的脑区是导致大脑老化加速的重要来源。通过对KOA患者进行5年随访,研究揭示了大脑老化加速程度在预测膝骨关节炎患者记忆损伤与痴呆风险方面的重要价值。

图2. CMP大脑加速老化模式以及加速衰老相关脑体积改变
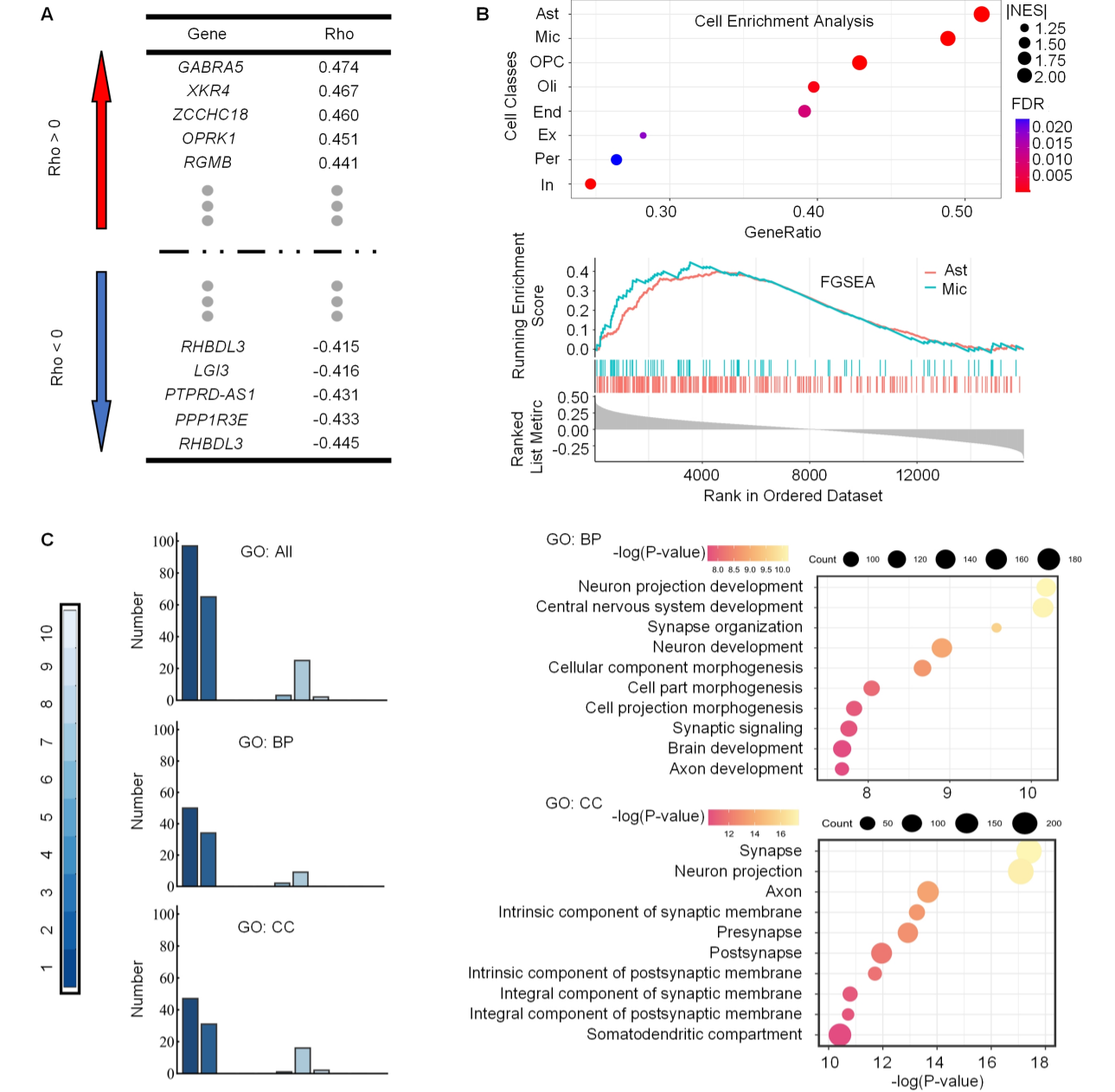
为进一步阐释KOA大脑老化加速背后的分子生物基础,该研究将大脑老化的空间模式与人类大脑转录图谱相结合,发现SLC39A8基因表达特性、神经胶质细胞以及神经发育相关生物路径是KOA大脑老化加速的关键因素。

图3. 与KOA神经影像表型高度相关基因的富集分析
研究结果多尺度揭示了KOA患者的大脑加速老化现象和机制,为人们理解CMP与大脑老化之间的关系提供了新的视角。这一发现不仅为未来在临床诊疗中更好地理解和预测CMP患者的认知衰退提供了理论基础,也强调了早期干预的重要性,以减缓CMP患者的大脑老化进程,保持其认知功能。
该研究得到了科技部科技创新2030“脑科学与类脑研究”青年科学家项目、国家自然科学基金、永乐汇科学基金和中国科协青年人才托举工程项目的资助。
研究成果已在线发表于Nature Mental Health。涂毅恒研究组博士生赵磊和首都医科大学刘娇副教授为论文共同第一作者,涂毅恒研究员为通讯作者。
论文信息:
Zhao L.+, Liu, J. +, Zhao, W.H., Chen, J., Fan, J.C., Ge, T. and Tu, Y* (2024). Morphological and genetic decoding shows heterogeneous patterns of brain aging in chronic musculoskeletal pain. Nature Mental Health. https://www.nature.com/articles/s44220-024-00223-3
附件下载: